◎ 文 / 克而瑞研究中心
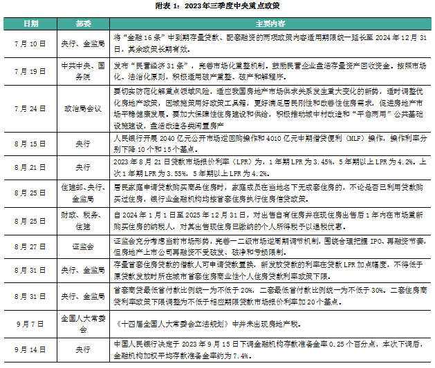
2023年三季度,政治局会议定调行业供需关系发生重大转变,以此为分水岭,中央政策力度逐渐由“托而不举”逐渐转向“托举并用”。金融支持持续加码,落地“认房不认贷”、调降限购城市首付比例下限、调降二套房贷利率加点下限,此外落实存量房贷降息减轻居民负担,降准降息稳经济。地方政策松绑加力提速,133个省市218次放松房地产政策,频次较二季度翻倍,9月更是迎来核心城市双限解禁潮,宁青汉等10个二线城市全面取消限购,广苏等限购缩围,8城解除限售。 展望四季度,中央政策有望在供给和需求两端继续发力,需求端或将加码信贷支持、下调交易税费等,供给端推进金融支持政策落地,给予民企更多的资金支持,逐步化解行业风险。地方政策仍有进一步优化调整空间,限购政策一线局部调整,二线及三四线应放尽放,限贷政策进一步宽松,套数认定等方面政策尤有余量,取消限价,让价格回归市场化,财税刺激加码,购房补贴、税费减免均是可选项。 (本节有删减) 2023年三季度,以政治局会议定调行业供需关系转变为分水岭,中央对房地产支持力度由“托而不举”逐渐转向“托举并用”。具体来说: 7月10日,央行、金监局延长“金融16条”适用期限。对存量融资、配套融资两项支持政策的期限,由截止今年5月延长至明年年底,其余政策长期有效。 7月19日,国务院出台“民营经济31条”,鼓励破产重整与民企合理融资。此外,设立预防账款拖欠机制能够降低民营房企的应收账款坏账率,也避免优质房企免受行业影响。 7月24日,中央政治局会议定调房地产,首次提及供需关系转变。适应我国房地产市场供求关系发生重大变化的新形势,适时调整优化房地产政策,因城施策用好政策工具箱,更好满足居民刚性和改善性住房需求,促进房地产市场平稳健康发展。要加大保障性住房建设和供给,积极推动城中村改造和“平急两用”公共基础设施建设,盘活改造各类闲置房产。 8月25日,住建部、央行、金监局推动落实“认房不用认贷”。 居民申请贷款购房时,在当地名下无成套住房的,不论是否已利用贷款购买过住房,银行业金融机构均按首套住房执行住房信贷政策。 8月25日,财政部、税务总局、住建部延期“置换住房退个税”政策。到2025年12月31日前,对出售自有住房并在现住房出售后1年内在市场重新购买住房的纳税人,对其出售现住房已缴纳的个人所得税予以退税优惠。 8月31日,央行、金监局调降首付比例下限和二套房贷利率加点下限,指导商业银行下调存量房贷利率。将住房商贷的最低首付比例统一调整为20%,二套统一为最低30%,二套房利率加点下限调整为LPR加20个基点。 9月7日,释放暂缓房地产税立法工作信号,稳定市场预期。《十四届全国人大常委会立法规划》中并未出现房地产税,意味着五年之内房地产税立法大概率不会提请审议。 (本节有删减) 三季度,居民信贷端支持持续加码,降首付、降利率、认房不认贷等利好接连落地,合力减轻居民按揭压力、扩大加杠杆空间,助力购房需求释放。主要包括以下五方面: 第一,落地“认房不认贷”,支持合理住房需求。8月25日,三部门联合发文推进落实“认房不用认贷”。30日,广州、深圳率先宣布落地,9月1日,上海、北京跟进执行,而后包括武汉、成都、长沙、东莞在内的超40个城市官宣跟进。 第二,调降首付比例下限,打开限购城市降首付空间。8月31日,两部门调整优化差别化信贷政策,最低首付统一调整为首套20%、二套30%,意味多数核心一二线城市首付比例都有了下调空间,而大部分弱二线、三四线城市原本就是不限购城市,首付比例也已调整到位,新政没有实质性影响。 第三,动态调节首套房贷利率下限,调降二套房房贷利率下限。3月两部门发布首套房贷利率动态调节机制以来,全国至少87个城市下调了首套房贷利率下限。8月31日,央行、金监局宣布将二套房商贷利率下限由LPR+60BP调整为LPR+20BP。 第四,落实存量房贷降息,减轻居民负债压力。7月14日,央行首提支持鼓励存量房贷降息,8月31日,央行、金监局发文指导商业下调存量首套住房贷款利率,利率加点不得低于原贷款发放时所在城市首套住房商业性个人住房贷款利率政策下限。9月以来,多地公布历史LPR加点下限,多家商业银行发布操作细则。 第五,降准降息稳经济,房地产供需两端同步受益。8月15日,央行开展逆回购操作和中期借贷便利操作,操作利率分别下调10BP和15BP,21日,LPR报价非对称调整,1年期LPR下调10BP,5年期以上LPR按兵不动出乎市场预料。9月15日,央行下调金融机构存款准备金率0.25个百分点,释放长期资金约5000亿元,降准有助于缓解银行资金成本压力,房地产供需两端也将从中受益。 不过诸多支持政策还需要时间传导,8月居民信贷数据改善有限。7月住户中长期贷款减少672亿元,同时存款规模亦显著回落,表明居民按揭贷款意愿弱、提前还贷意愿强,8月新增中长期贷款1602亿元,不过同比仍少增1056亿元,占比境内新增贷款比重仅为12.3%。 (本节有删减) 三季度,地方政策松绑加力提速,133个省市218次放松房地产政策,频次较二季度翻倍,力度也明显增加。月度数据体现得更明显,7月38个城市发布宽松政策,涉及“四限”调整的比例不到10%,而9月前26天就有83城松绑调控,其中约6成政策为“四限”松绑。 值得一提的是,9月迎来核心城市双限解禁潮。已有包括南京、大连、济南、青岛、兰州、福州、郑州、合肥、武汉在内的10个城市全面取消限购,广州、厦门、苏州、西安、天津、长沙、成都等城市限购缩围。此外,福州、合肥等8城还在9月全面解除限售。 分城市来看,核心城市已成为“救市主力军”,三季度全国共有17个城市出台3次以上宽松性政策,其中12个是一二线城市,其余5个也都是强三线城市。例如厦门三季度新政频次多达6次,包括3次优化公积金政策,2放松限贷、落地降首付及认房不认贷,1次政策组合拳——解除四区域限购限售、放松公积金和预售资金。 聚焦政策内容,需求端主要包括六方面:第一,广州、武汉等21城放松限购,例如广州非户籍居民购房社保年限由5年降为2年,番禺、黄埔、花都等外围区域取消限购。第二,北京、上海等53省市放松限贷,北京、上海等近40城落地认房不认贷,贵阳、梧州等执行认贷不认房,南京、武汉等调整首付比例至首套20%、二套30%。第三,成都、合肥等4城放松限价,比如合肥调整价格政策,取消商品住房楼层差价率限制。第四,厦门、福州等14城放松限售,多城解除限售,重庆限售期限由取证满2年改为网签满2年并取证即可。第五,深圳、上海等100省市放松公积金贷款,比如上海公积金购买存量房的最长贷款期限,房龄20-35年间的,贷款期限由最高15年调整为最高“50减房龄”。第六,广州、重庆等53省市财税托市,例如广州,将越秀、海珠等核心区域个人销售住房增值税征免年限由5年调整为2年,再比如重庆无户籍、无企业、无工作人员购买首套普通住房免征房产税。 展望四季度,地方政策仍有进一步优化调整空间,具体来说: 第一,限购政策一线局部调整,二线及三四线应放尽放。9月以来已有十余个核心城市取消限购,剩余尚未发布新政的二线城市如杭州等,未来均有望大幅放宽甚至取消限购。北上深等一线城市或将紧随广州调整限购,但全面解除的可能性不大,大概率限于局部调整,比如远郊区域购房社保年限要求、非户籍单身购房限制等。 第二,限贷政策进一步宽松,套数认定等方面政策尤有余量。套数认定上,比如认贷不认房,再比如放宽多孩家庭群体套数认定标准,二孩家庭购买第二套按首套计,极端情况下,放宽至不论是否有贷款记录是否无房都能放贷。首付比例方面,二三线城市可以将首付比例调整至首套20%、二套30%的全国下限,一线城市也有小幅调整空间。房贷利率方面,落实存量房贷利率调整,用好首套房贷款利率下限动态调整政策,将二套房贷款利率下限调整至LPR+20BP,北京、上海等首套二套房贷利率加点亦有下调可能。 第三,取消限价,让价格回归市场化。优化商品房价格备案管理,给予开发商更高的定价自由度,鼓励“优质优价”,支持高品质改善性产品灵活定价,充分发挥市场的自主调节作用。 第四,财税刺激加码,购房补贴、税费减免均是可选项。比如实行契税补贴,由受益财政按50%-100%的份额比例补贴购房者已缴纳的契税,又比如对进城新市民、大学毕业生、多孩家庭等群体发放定向购房补贴。再比如鼓励货币化和房票方式进行征收安置,使用房票给予一定比例奖补。 三季度,在一系列政策的推动下,国民经济持续恢复,房地产行业也迎来边际改善。商品房销售面积、新开工面积、开发投资等指标单月同比降幅持续收窄。尤其是政治局会议以来,政策利好带动市场购房预期向上,销售面积、金额单月环比开始企稳。整体来看,市场在经历了一季度“小阳春”、二季度“滑坡”之后,三季度在底部盘整修复。 随着多个热点核心城市政策放松轮动推进,执行落地后我们认为热度回升已是大概率事件。四季度商品房销售面积将企稳回升,但不会出现以往V型反转。而销售的回暖、预期的修复或将带动房企投资意愿的回升,在保交付\加快竣工持续发力下,开发投资有望在年内筑底企稳。 1-8月份商品房销售面积73949万平方米、商品房销售额78158亿元,同比分别下降7.1%和3.2%,累计增速均连续四个月下滑,其中商品房销售面积降幅较1-7月扩大0.6个百分点,商品房销售金额较1-7月扩大1.7个百分点,累计增速均为年内新低。 季度走势来看,呈现一季度冲高、二季度“滑坡”、三季度在政策频发、预期向好之下,金额、面积有一定边际改善。 一方面体现在三季度以来商品房销售金额、面积累计增速下降速度有所放缓。1-6月面积、金额累计增速较前五月扩大4.4和7.3个百分点,进入三季度后,1-7月逐步收窄至1.2和2.6个百分点,1-8月为0.6和1.7个百分点。 另一方面体现在7、8月单月成交指标上,总体与近期政策出台后市场反映相一致,呈现环比企稳、同比降幅收窄的趋势。 首先,在6月基数较高以及季节性回落、购房预期偏弱等因素影响下,7月商品房销售面积、金额双双走弱,环比几乎“腰斩”。到8月环比有所企稳,商品房销售面积7386万平方米、商品房成交金额7708亿元,环比皆上涨5%。但由于8月并非销售旺季,两者绝对量依然保持在相对低位,单月销售面积、销售金额较2023年月均下降超过30%,销售面积则回到今年4月份水平。 其次,单月同比出现企稳信号,连续两个月收窄。7月商品房销售面积、金额同比分别下降15.5%和19.3%,面积同比较上月收窄2.7个百分点,金额与6月份降幅持平。8月销售面积、金额同比分别下降12.2%和16.4%,降幅较7月收窄3.4个百分点和2.9个百分点。 综合而言,市场底部震荡企稳与政策利好频发和供应增长不无关系。一方面,根据CRIC全国百城数据,8月商品住宅供应面积环比增长10.6%,且供应主力多位于城区和改善型产品,有效匹配当前市场需求;另一方面,8月份政策利好不断,尤其是下半月核心城市政策力度颇大带动市场预期向上,来访、来电量逐步恢复,高频数据显示8月最后三周成交环比持续上涨。 当前市场难言真正“反转”,经济复苏慢、收入预期不稳定等决定了居民加杠杆意愿不高,这一点从居民中长期贷款仍保持低位也可见一斑。但可以预计的是,新政利好、供应增加以及已经到来的金九银十销售旺季,我们认为9月销售大概率企稳回升,不过也并非普涨行情,区域分化依旧显著。 近期政策利好不断,各地区各部门认真贯彻落实中央政治局会议精神,先后出台首套房贷款“认房不认贷”、调整住房贷款最低首付比例等优化措施,支持居民刚性和改善性住房需求,有利于提振市场信心,改善房企经营预期。随着房地产市场调整优化政策措施落地见效,经济恢复向好,四季度房地产投资、销售、市场运行将逐步趋于改善。 第一,四季度商品房销售大概率企稳回升,预计全年面积下降5%左右,金额同比下降3%左右。一方面8月末9月初一二线城市利好政策不断,“认房不认贷”以及二线限购陆续放开、下调首付比例等对刚需、改善需求刺激作用显著,短期内提振市场信心,且9月又恰逢“金九银十”传统营销旺季,房企积极蓄力,供给层面无论是量还是质都在稳步提升。 第二,四季度新开工低位企稳,竣工维持高增长,预计全年新开工同比降幅15%-20%,竣工同比涨10%-15%。短期新开工意愿大幅提升难度较大,资金压力仍是悬顶之剑。四季度销售仍有待检验,多数房企销售回款重心在“保交楼”,这一点从前8月到位资金改善但新开工并没有显著企稳也可见一斑。 第三,行业规模下降、房企资金紧缺,预计四季度土地购置面积、金额底部运行,仅有核心城市能够维持热度,预计全年土地成交金额同比下降10%-25%。一方面,前三季度能够拿地的企业已经在核心城市积极补仓,从投资铺排和城市退地两方面来看,四季度投资吸引力下降,从三季度热点城市土拍开始降温也能反映出企业拿地开始放缓;另一方面,销售-投资的传导目前并不通畅,融资压力依旧较大,大部分民企投资几乎暂停,仅靠头部央国企难以支撑全国土地市场复苏。 第四,土地、新开工等先行指标弱势将导致四季度房地产开发投资继续底部修复与调整,加速下跌概率不大,预计全年同比降幅维持在10%左右。随着政策利好的不断落地,短期房地产市场信心有所恢复,销售的回暖、预期的修复或将带动房企投资意愿的回升,并加大新开工的速度。而且,在城中村改造稳步推进之下,我们认为房地产开发投资有望在年内完成筑底。 2023年三季度,随着预供地制度进入平稳运行期,土地成交规模维持年内高位,但从同比变化来看,成交建面、金额降幅仍在扩大,行业降库存的脚步仍进一步加快。市场热度方面,随着大批城市首批预供地截止期的到来,以及平均供地质量有所下降,热点城市溢价率普遍有所回落,流拍率指标也进一步向市场实际情况回升。 土拍规模量稳价跌,溢价率回落、流拍率上升(节选) 1)成交规模维持年内高位,上年基数增加致同比降幅扩大。2023年三季度,虽然进入预供地清单截止期的土地有所增多,但在大批优质地块于上半年出让之后,三季度土地平均质量有所下降,再加之二季度以来新房市场交易信心的回落,导致土地成交并未出现大幅环比上升,再加之2022年同期基数的增加,导致全国土地成交同比降幅较二季度进一步扩大。截止9月24日,第三季度经营性土地成交建面为2亿平方米,较二季度同期环比增加一成左右,同比下降29%,成交金额7207亿元,环比持平,同比下降31%,同比降幅分别较二季度扩大了3和9个百分点。价格方面,因平均土地成交质量有所下降,再加之三四线成交占比上升,成交均价为3519元平方米,较二季度下滑了11%。 2)二三线溢价率同比涨幅收窄,仅一线城市溢价率相对稳定。2023年三季度以来,受销售端波动和资金面压力影响,企业经营策略持续趋于保守。在此背景之下,虽然北京、上海等一线城市平均溢价率仍处在高位,但大多数城市土拍热度均有所回落。前三季度整体溢价率下探至5.6%,较上半年下降了0.9个百分点,同比增幅收窄至1.5个百分点。 3)预供地截止期到来促土地供应增加,三季度流拍率向真实数值回升。(略) 杭州成交金额位居榜首,苏、杭、宁等热点城市下半年土拍降温(节选) 受预供地制度、行业信心仍在低位等因素影响,各城市供地也明显谨慎,大部分城市前三季度土地成交规模较去年同期出现大幅下降。以重点监测城市来看,2023年前三季度仅3个城市的成交建面超过1000万平方米,较2022年同期少4个。成交金额来看,也仅有京、沪、杭三城超过千亿元,较往年相对偏少。 三季度企业投资延续了上半年低位运行的态势,随着集中供地的挂牌逐渐分散、优质地块供应减少,房企投资的积极性和力度持续下滑。相较而言,销售10强房企保持了更加积极的投资态度,尤其是央国企依然是投资主力。在拿地选择上,谨慎、聚焦是共识,拿地集中在一二线城市,其中优质地块颇受青睐,三四线城市则无人问津。 ➤ 三季度投资未有明显改善,拿地百强金额同比降25%(节选) 2023年前三季度投资持续低迷,且较上半年相比未有明显改善。1-8月新增货值、总价和建面百强的总额分别为20243亿元、9619亿元和8551万平方米,其中拿地金额同比下降13%,与6月末相比,同比降幅进一步扩大4个百分点。 ➤ 龙头房企积极带动拿地销售比小幅回升,销售10强房企拿地销售比0.25(略) ➤ 央国企投资金额占61%,谨慎投资聚焦核心城市 截止8月末,拿地金额百强房企之中有29家为国央企,从数量上来看少于城投平台和民企,但是国央企拿地金额占比达到61%,远高于另外两类公司的投资金额占比,可见国央企虽然数量较少,但是平均投资力度明显强于其他房企,尤其保利、华润等龙头房企,持续占据拿地金额TOP3席位。 与上半年末相比,各类房企的拿地金额占比并未发生明显改变,可见三季度各类房企拿地基本延续上半年的走势,维持“国央企积极、城投托底、民企弱复苏”的局面;而值得一提的是,第三季度后投资百强房企中城投平台公司数量占比有所上升,民企数量占比下降,城投托底现象仍存,而民企投资还在缓慢复苏。 在谨慎投资的共识之下,一二线城市、核心地块成为企业投资的焦点,而大部分三四线城市则陷入无人问津的局面。 通过1-8月投资金额TOP10房企的投资分布来看,仍积极拿地的房企对于核心城市的偏好表现更为凸显:华润、招商、中海、越秀等企业拿地高度集中于一二线核心城市,在一二线城市的投资金额占前8月总投资额的90%。 结合拿地分布城市的数量来看,与过去投资“广撒网”的战略相比,2022年以来企业投资分布的城市数量随着投资规模急剧收缩,目前投资金额TOP10的企业中,仅有保利和建发年内拿地城市超过20个。 整体来看,四季度企业投资仍将保持谨慎的态度,投资继续低位运行。 首先在资金方面,销售端和融资端依然未能提供强有力的资金支持。销售端,虽然三季度中后期以来楼市利好政策频出,但政策传导到市场仍需一定时间,且放宽限购、降低首付对于刺激购房需求的效果暂未明显体现,加之企业现阶段即使有一定的资金回笼,也需要以“保交楼”为核心任务;从融资端来看,一方面融资开闸主要对优质房企、国央企而言,大部分民企的融资渠道依然不通畅,另一方面企业在“三道红线”的影响下,依然保持控制负债、谨慎融资的态度。 其次在投资节奏上,土地供应和企业投资均相应地放慢脚步。从供应节奏上看,今年二季度和三季度初期,大部分热点城市已经集中出让多宗优质地块,随着集中供地逐渐分散出让、优质地块供应减少,土地市场重回低位运行状态;从企业角度来看,今年积极投资的企业如华润、保利等已经竞得多宗优质地块,大大增厚了优质土储,下半年纳投资铺排节奏势必会有所放缓。 投资格局上,我们认为四季度仍将保持国央企为主、少数民企与城投为辅的格局。国央企或将进一步占据更多的新增土储;而在土地市场上保持活跃的民企依旧集中于绿城、滨江、龙湖等少数几家;城投平台在债务压力下,托底作用将逐渐减弱、甚至退出。在民企投资重新复苏、活跃之前,市场整体的活跃度保持比较低的水平。 城市选择上,退出三四线、聚焦一二线是当下共识。一方面,积极投资的龙头房企需要保持较优的土储结构,且雄厚的资金实力足以支撑此类房企继续在一二线拿地;另一方面,从投资前景上看,三四线目前市场低迷,需要更漫长的修复期,在三四线城市投资既难以对业绩提升有明显助力,又难以通过快周转的方式获得高额利润。


















信都区97万
襄都区66万
信都区162万
信都区139万
信都区74万
信都区150万
襄都区72万
襄都区62万
襄都区面谈
襄都区面谈