小程序&&公众号
资讯首页 行业风向 楼市动态 项目审批 土地市场 工程进度 媒体看地产 专家看地产 业内看地产 广播节目 视频栏目 报纸专版 房协动态

全国房地产政策变动监测报告(2021年12月)

2022-01-20 18:05:45 作者:王铮嵘 来源:中房网 点击 评论

一、本月楼市政策聚焦:中央定调支持合理住房需求,地方政策环境边际改善


12月,房地产政策环境边际改善。中央层面,中共中央政治局会议和中央经济工作会议重磅定调,支持商品房市场支持商品房市场更好满足购房者的合理住房需求,促进房地产业健康发展和良性循环。央行、银保监会发声,支持优质房企兼并购困难房企优质项目,支持首套房、改善型住房贷款需求等,房地产维稳导向进一步明确。地方层面,本月地方出台房地产调控政策条数较上月小幅增加。其中,紧缩性政策占比继续下降,且宽松性政策数量年内首次超过紧缩性政策,地方房地产政策环境持续改善。从地区来看,出台宽松性政策的城市多为前期房地产市场交易下滑幅度较大或库存去化周期较长的二三线城市,重点一二线城市房地产调控依旧偏紧。从调控内容来看,紧缩性政策主要聚焦在房企资金监管和房地产市场秩序整治等方面,宽松性政策则主要围绕购房补贴、公积金贷款支持、人才安居等展开。本期报告主要对12月房地产行业政策进行梳理,并作解析。二、中央政策:支持商品房市场更好满足购房者的合理住房需求,促进房地产业健康发展和良性循环

政策跟踪2.政策小结

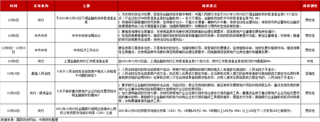
本月货币政策延续稳健。一方面,为更好地支持实体经济,满足市场主体需求,12月15日,央行下调金融机构存款准备金0.5个百分点,释放长期资金约1.2万亿元。12月逆回购投放量共8800亿元,逆回购操作净投放2000亿元,与前期净回笼相比净投放量边际增加。另一方面,MLF利率和5年期以上LPR保持不变,1年期LPR较上期小幅下调5个基点,这主要与7月和12月两次全面降准对银行降低成本效果明显有关。



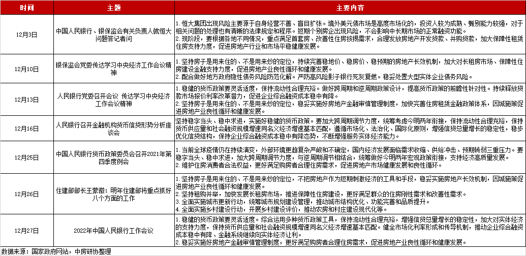
在房地产调控方面,楼市维稳信号进一步明确。本月中央政治局会议和中央经济工作会议两次重要会议均明确提出,支持商品房市场更好满足购房者的合理住房需求,促进房地产业健康发展和良性循环。央行、银保监会联合发文,要求银行业金融机构稳妥有序开展房地产项目并购贷款业务,重点支持优质的房地产企业兼并收购出险和困难的大型房地产企业的优质项目。住建部部长王蒙徽表示,明年住建部将重点抓好八个方面的工作,其中就包括稳妥实施房地产长效机制,因城施策促进房地产业良性循环和健康发展,更好满足群众的住房刚性需求和改善性需求等。



三、地方政策:宽松性政策年内首超紧缩性政策,政策环境持续改善

1、政策跟踪

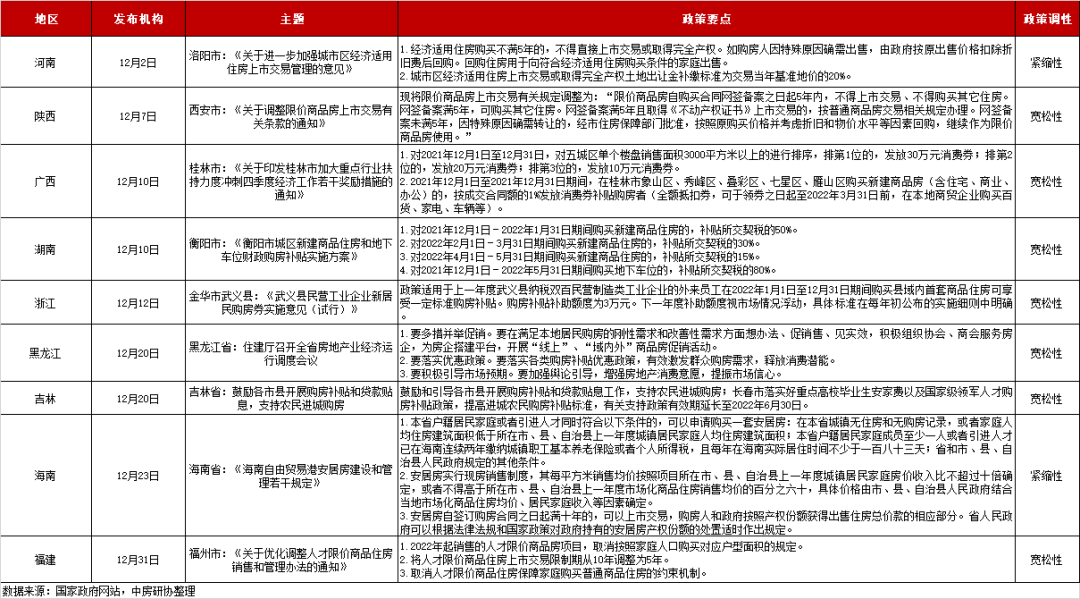
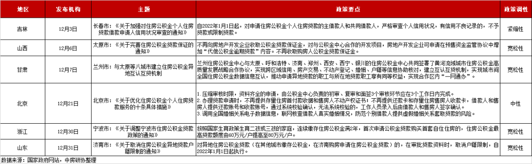
(1)行政限制政策(2)公积金政策(3)住房保障政策(4)人口人才政策(5)市场监管政策(6)其他政策2.政策小结

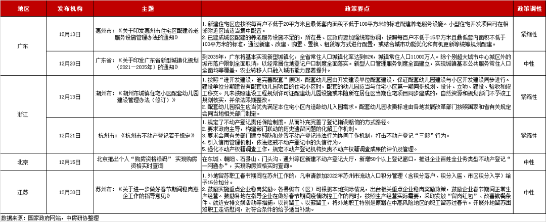
中房研协测评研究中心监测统计,2021年12月地方出台房地产调控政策50条,较上月小幅增加。其中,宽松性政策22条,中性政策14条,紧缩性政策14条。宽松性政策数量今年来首次超过紧缩性政策,地方房地产政策环境改善迹象持续显现。2021年全年地方累计出台房地产调控政策507条,较2020年略微减少,但仍为近几年较高水平。其中,宽松性政策137条,紧缩性政策256条,中性政策114条,宽松性政策占比约27%,紧缩性政策占比超50%。在中央坚持“房住不炒”、房地产去金融化调控指导下,2021年房地产政策环境明显收紧。具体到12月份来看,紧缩性调控主要表现在强化房企资金监管和行业秩序规范上。典型代表有:湖州、镇江、上海等地纷纷出台市场交易资金监管有关办法;嘉兴、济南等地开展房地产市场秩序专项整治;杭州、南京等地就租赁企业或租赁行业出台相关规范管理办法等。洛阳进一步强化城区经济适用房限售,海南明确安居房实行现房销售制度并严格限价等,对地方房地产市场也起着不同程度的抑制作用。宽松性调控则主要表现在发放购房补贴、给予公积金贷款支持和出台或升级人口人才政策上。典型代表有:桂林、衡阳、金华义乌、黑龙江省、吉林省等多地纷纷出台购房补贴政策;西安、福州等地放宽限价房销售管理;济南、太原等地放宽住房公积金贷款限制;宁波上调二孩或三孩家庭住房公积金贷款最高额度;东莞、晋江、济南、芜湖、马鞍山、荆门、南通海安市、海南等多地给予符合条件的人才购房补贴等。


 四、12月重要事项复盘


五、房地产政策展望

1、中央层面

12月25日,中国人民银行货币政策委员会召开2021年第四季度例会指出,当前全球疫情仍在持续演变,外部环境更趋复杂严峻和不确定,国内经济发展面临需求收缩、供给冲击、预期转弱三重压力。要稳字当头、稳中求进,稳健的货币政策要灵活适度,加大跨周期调节力度,保持流动性合理充裕。从市场流动性来看,尽管12月央行再次降准释放长期资金约1.2万亿,逆回购操作实现净投放约2000亿元,但根据以往数据来看,1月M0环比通常都会大幅增加,2019-2021年1月MO分别环比增加了约1.4万亿、1.6万亿和0.5万亿。春节叠加季节性因素,市场流动性需求较大。公开数据显示,1月将有7000亿元逆回购到期和5000亿元MLF到期。此外,国债、地方债的融资和1月为传统的税收大月等因素,均会加剧市场流动性紧张。预计1月央行将适当加大公开市场操作规模,释放资金以弥补市场流动性缺口,保障流动性合理充裕。


在房地产方面,中央政治局会议和中央经济工作会议两次重要会议重磅定调,支持商品房市场更好满足购房者的合理住房需求,促进房地产业健康发展和良性循环。房地产政策将继续围绕满足刚需和改善性购房需求进行宽松性调整。在房企方面,12月初中央层面就恒大问题答记者问时表示,短期个别房企出现风险,不会影响中长期市场的正常融资功能。央行、银保监会联合发文,要求银行业金融机构稳妥有序开展房地产项目并购贷款业务,重点支持优质的房地产企业兼并收购出险和困难的大型房地产企业的优质项目,房企融资也将迎来边际宽松,更加利好财务状况健康的国企和优质民企。


2.地方层面

在中央持续释放楼市维稳信号引导下,12月地方宽松性调控政策数量年内首次超过紧缩性政策,地方政策环境持续改善。从12月中央政治局会议和中央经济工作会议内容来看,改善行情有望延续。但在“房住不炒”调控基调和房地产市场分化严重的当下,房地产政策不具备全面宽松的基础。热点一二线城市房地产调控走向依旧是紧中趋稳,市场下行压力较大的二三线城市将成为房地产宽松性调整的主体,且调整幅度预计相对有限,以防止市场出现大起大落。“问题”房企仍将面临较大的资金压力。


此外,12月杭州、上海、广西、江西、甘肃等多地再度出台加强保障性租赁住房建设管理类政策,全年超二十五个省市发布了加快发展保障性租赁住房类政策,多地明确保障性租赁住房供应量在“十四五”期间住房供应总量占比超30%。在商品房市场规模基本见顶情况下,保障性租赁住房或将成为2022年房地产市场的重要增长点。


 执笔:王铮嵘

中房研协 测评研究中心 研究员

用微信扫一扫,分享至好友和朋友圈

热文排行

热门楼盘