小程序&&公众号
资讯首页 行业风向 楼市动态 项目审批 土地市场 工程进度 媒体看地产 专家看地产 业内看地产 广播节目 视频栏目 报纸专版 房协动态

全国房地产政策变动监测报告(2022年2月)

2022-03-24 16:03:17 来源:中房网 点击 评论

一、本月楼市政策聚焦:中央定调推动扩内需、稳增长,地方多措并举稳楼市


2月,房地产政策环境持续改善。中央层面,在坚持“房住不炒”定位和“稳地价、稳房价、稳预期”目标不变前提下,国新办在推动住房和城乡建设高质量发展发布会中提出保持调控政策的连续性和稳定性、增强调控政策的协调性和精准性、坚决有力处置个别房地产企业因债务违约所引发的房地产项目逾期交付风险、持续整治和规范房地产市场秩序等2022年调控重点工作。同时,明确提出要保障刚性住房需求,满足合理的改善性住房需求,加快保障性租赁住房建设等。央行、银保监会、住建部等部门发文强调,要加强金融机构对保障性租赁住房发展的支持力度,并明确保障性租赁住房有关贷款不纳入房地产贷款集中度管理。


地方层面,本月地方出台房地产调控政策数量较上月小幅减少。其中,宽松性政策占比较上月继续扩大至56.4%,紧缩性政策占比较上月继续下滑至7.7%,地方房地产政策环境持续改善。从调控内容来看,降低首付比例、提高公积金贷款额度、发放购房补贴等成为地方为楼市纾困的主要手段。此外,地方两会相继结束。从2022年地方政府工作报告来看,坚持“房住不炒”定位、发展长租房市场、推进保障性租赁住房建设、推进城市更新工作、因城施策促进房地产业良性循环和健康发展等成为地方关于房地产表述热词。本期报告主要对2月房地产行业政策进行梳理,并作解析。


二、中央政策:坚持“房住不炒”定位,在“三稳”基础上推动扩内需、稳增长


  1. 政策跟踪



2.政策小结


本月货币政策表现稳健。一方面,2月15日,央行小幅超额续作MLF。月末,为应对流动性紧张,央行加大逆回购操作力度,2月21日-25日,央行单日逆回购投放量分别为100亿元、1000亿元、2000亿元、2000亿元和3000亿元。实现单周投放资金8100亿元,净投放资金7600亿元。另一方面,本月MLF中标利率和LPR均与上期保持一致。


在房地产调控方面,国新办举行推动住房和城乡建设高质量发展发布会明确提出,一方面,要将保持调控政策的连续性和稳定性、增强调控政策的协调性和精准性、坚决有力处置个别房地产企业因债务违约所引发的房地产项目逾期交付风险、持续整治和规范房地产市场秩序等作为2022年工作重点,“房住不炒”是房地产调控主基调。另一方面,要保障刚性住房需求,满足合理的改善性住房需求,加快发展保障性租赁住房等。与此同时,央行、银保监会联合发文提出,保障性租赁住房项目有关贷款不纳入房地产贷款集中度管理,鼓励银行业金融机构加大对保障性租赁住房发展的支持力度,银保监会、住建部就银行保险机构支持保障性租赁住房发展出台指导意见,要求各地尽快明确保障性租赁住房项目标准,加强保障性租赁住房项目监督管理,为银行保险机构开展业务提供支持。满足刚需及改善性住房需求和保障性租赁住房建设将是2022年住房工作扩内需、稳增长的重要发力点。 


三、地方政策:多地降首付比例、提贷款额度,地方政策环境持续改善


  1. 政策跟踪


(1)行政限制政策



(2)土地政策



(3)公积金政策



(4)住房保障政策



(5)人口人才政策



(6)市场监管政策



(7)其他政策



2.政策小结


中房研协测评研究中心监测统计,2022年2月地方出台房地产调控政策39条,较上月略有减少。其中,宽松性政策22条,中性政策14条,紧缩性政策3条。宽松性政策数量占调控政策总数比重达56.4%,较上月进一步扩大,紧缩性政策占比由上月的13.3%进一步缩减至7.7%。地方房地产政策环境持续改善。


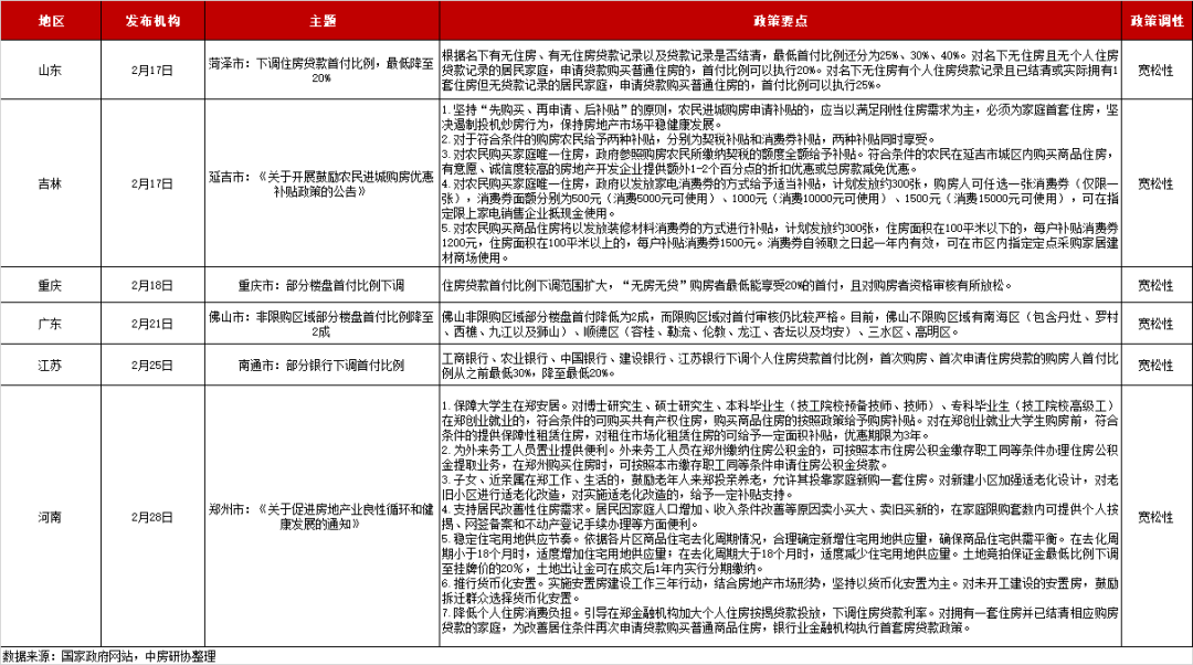
具体来看,宽松性调控主要表现在行政限制、住房公积金政策和人口人才政策支持上。其中,在行政限制方面,典型代表有:延吉市对符合条件的购房农民购买家庭唯一住房发放全额契税补贴和加点消费券、装修材料消费券补贴;重庆、菏泽、佛山、南通等城市部分银行或楼盘将首付比例下调至2成;郑州市提出推行货币化安置、支持居民改善性住房需求、降低个人住房消费负担等19条新政等。在住房公积金政策方面,典型代表有:衢州市将家庭住房公积金贷款上限提至100万元,个人住房公积金贷款上限提至60万元;南宁市将首套房公积金贷款首付比例下调至20%,贷款额度最高70万,二套房首付比例最低30%,贷款额度最高60万元;遂宁市将二孩、三孩职工家庭住房公积金贷款最高额度上限提高5万元,即单缴存职工家庭最高可贷40万元,双缴存职工家庭最高可贷45万元;达州市将夫妻双方缴纳公积金贷款上限提升至60万元,夫妻一方或单身缴纳公积金贷款上限提高至50万元;晋中市将家庭购买二套改善性住房公积金贷款首付比例下调至20%,贷款最高额度上提至80万元等。在人口人才政策方面,典型代表有:绍兴市对引进的A-E类人才,给予9万-100万安家补贴、35万-500万房票补贴等,对引进的硕博士和本科毕业生,给予3万-9万安家补贴、3万-35万房票补贴等;浙江省除杭州市区外,全面放开专科以上学历毕业生落户限制,并为高校毕业生提供2万-40万的生活补贴或购房租房补贴及创业贷款支持等;湖州市南浔区对A-E类人才,给予50万-300万元房票奖励,对全日制博士、硕士、本科毕业生、大专毕业生给予7万-50万元房票奖励等;上海市金山区将租房补贴由1个档次增加至7个档次,最高可享全额租金补贴,购房补贴由1个档次增加至3个档次,最高可享200万元补贴,上海市黄浦区将每年人才发展资金规模由不超过5000万元提高至不低于1亿元等。


紧缩性调控主要表现在市场监管政策上,如重庆市发布金融改革发展“十四五”规划,强调强化重点领域金融风险防范,严禁资金违规投向房地产;海口市进一步加强商品房预售资金监管,重点监测资金的动态管理等。


 四、2月重要事项复盘



五、房地产政策展望


1.中央层面


从当前经济形势来看,全球疫情仍在持续演变,外部环境更趋复杂严峻和不确定,国内经济发展仍然面临需求收缩、供给冲击、预期转弱三重压力,加之近期国内疫情呈现多点散发和局部爆发态势,经济发展面临的风险挑战明显增多。央行在2021年第四季度中国货币政策执行报告明确指出,下一阶段,稳健的货币政策要灵活适度,加大跨周期调节力度,发挥好货币政策工具的总量和结构双重功能,注重充足发力、精准发力、靠前发力,满足实体经济合理有效融资需求。从市场流动性来看,根据东北证券研究所数据,3月财政存款、MO与库存现金、外汇占款预计将向银行间市场释放近1.1万亿流动性,而公开市场操作和缴准合计约回笼1.23万亿流动性,流动性缺口较小,央行仅需少量续作公开市场操作,即可维持3月流动性总量平衡。但考虑到在稳增长目标下,货币政策后续仍然存在宽松性调整的空间和可能。


在房地产调控方面,国新办在推动住房和城乡建设高质量发展发布会上已为2022年房地产工作定调,将从保持房地产市场平稳运行、推进住房供给侧结构性改革、推进城镇老旧小区改造、大力推进“新城建”、推进适老化城市、社区、住房的建设和改造等方面着力,推动扩内需、稳增长,努力为稳定宏观经济大盘发挥积极作用。房地产政策依旧是以“稳”为主,围绕刚需、改善性住房需求和保障性租赁住房政策支持力度有望加大,针对风险房企、问题楼盘的监管力度或将进一步增强。


2.地方层面


2月28日,郑州市拟定关于促进房地产业良性循环和健康发展19条新政,成为春节后首个出台相对全面“稳楼市”政策的二线城市。这也从侧面反映出当前弱二线、三四线城市房地产市场依然面临较大的下行压力,后续房地产政策松动城市或将由三四线延展至库存积压严重、下行压力较大的二线。同时,政策松绑力度有望加大,包括“限购、限售、限贷、限价”结构性调整、个人购房信贷投放和房企金融贷款支持甚至是重启棚改货币化安置等政策或将被更多城市沿用。同时,从2022年地方两会政府工作报告来看,超半数省份均提出要加快发展长租房市场、加强保障性租赁住房建设等,围绕住房租赁行业的支持类政策和监管类政策也有望得到进一步完善。

用微信扫一扫,分享至好友和朋友圈

热文排行

热门楼盘