小程序&&公众号
资讯首页 行业风向 楼市动态 项目审批 土地市场 工程进度 媒体看地产 专家看地产 业内看地产 广播节目 视频栏目 报纸专版 房协动态

保租房REITs再获支持,50城住宅平均租金温和上涨

2023-04-12 17:55:41 来源:中指研究院 点击 评论

3月,住房租赁行业金融支持政策继续加码,国家发改委、证监会分别发文支持保租房REITs扩容,在充分考虑保障性租赁住房的保障属性的基础上,调整保租房REITs发行门槛,鼓励保租房REITs发行。同时,金融机构支持住房租赁市场发展的积极性也有所提升,多地银行积极发出了分行首笔保租房贷款,支持本地租赁市场发展。



摘要


政策动向:中央层面,2023年强化住房租赁市场建设的政策导向将延续,发改委和证监会发布基础设施REITs申报推荐、常态化发行相关工作的通知,鼓励更多保租房REITs发行。地方层面,广东省鼓励为住房租赁市场提供多样化金融支持,深圳发布城中村住房规模化租赁改造工作及保租房REITs有关事项办理指引;沈阳、成都、西安等发文规范租赁市场监管或租金管理等。


市场运行:2023年3月,住宅租赁市场延续旺季行情,重点城市租金水平继续上涨。50城住宅平均租金为36.8元/平方米/月,环比上涨0.13%,同比下跌1.61%。


土地情报:3月,广州、重庆、天津、杭州等地发布2023年度建设用地供应计划,多数城市宅地拟供应规模较2022年有所缩减,且租赁住房用地规模普遍下降。重点22城中7城有宅地集中出让,共计成交55宗,其中涉租地块7宗,成交租赁用地15.4万平方米。


企业动态:融资动态方面,3月,多家银行积极深入住房租赁金融服务,上海城投保租房REITs继续稳步推进。业务拓展方面,企业积极开业开工扩增版图,多家长租公寓企业均有新门店开业运营,其中不乏区域首店;深圳人才安居集团4个保租房项目集中开工,合计房源近3000套。


政策动向


1. 住房租赁市场指导与支持政策


  • 中央层面:强化住房租赁市场建设的导向延续,鼓励更多保租房REITs发行


3月,全国两会上,李克强总理在作政府工作报告时提出“建议2023年加强住房保障体系建设,支持刚性和改善性住房需求,解决好新市民、青年人等住房问题”,为2023年的政策方向定调;住建部部长倪虹在“部长通道”答记者问时也强调要增加保租房供给和长租房建设,重点解决好新市民、青年人的住房困难问题。从这两次提法来看,2023年强化以保租房建设为重点的住房保障体系建设的政策导向将延续。进入下旬,保租房REITs发行支持政策进一步加码,上交所提出加快打造REITs市场保障性租赁住房板块,而后发改委和证监会同天发布基础设施REITs申报推荐、常态化发行相关工作的通知,进一步拓宽基础设施REITs试点范围,充分考虑保障性租赁住房的保障属性,鼓励更多保障性租赁住房REITs发行。


本次REITs支持政策扩大了REITs标的资产类型,完善了推荐流程、注册审核机制、准入标准等,不仅将底层资产试点范围拓宽至商业不动产领域,同时通过分类调整项目收益率和资产规模要求,进一步推进保租房REITs常态化发行。通过将未来3年每年净现金流分派率由4%降为3.8%,首次发行规模由10亿元降为8亿元,降低保租房REITs发行门槛,鼓励更多企业发行保租房REITs,促进保租房良性经营和发展;扩募要求不低于首发规模2倍,鼓励保租房规模化发展,鼓励机构更快更大规模发展保租房。
表:2023年3月中央出台的住房租赁市场指导与支持政策资料来源:中指研究院整理


  • 地方层面:监管与支持并重,多渠道筹集,推动落实住房租赁市场良性发展


供应方面,开封明确保租房项目认定范围、认定流程要求及享受的各项支持政策;深圳针对城中村住房规模化租赁改造工作的重难点问题,在安全、功能、性能、运营四个维度提出改造要求;洛阳鼓励支持国晟集团收购存量商品住宅和公寓用于租赁住房。金融支持方面,广东省发文鼓励银行机构为保障性租赁住房、公共租赁住房和长租房市场发展提供多样化信贷融资服务,推动不动产私募投资基金试点,发展租赁住房REITs业务;深圳针对计划发行保租房 REITs 且已纳入全国基础设施REITs试点项目库的储备项目,发布保租房REITs有关事项办理指引。市场监管方面,沈阳、成都从规范租赁从业主体、交易行为、网签备案等方面规范住房租赁市场秩序;西安明确保租房项目租金标准按照不高于评估市场租金的90%确定;北京修订《北京市住房租赁合同》等示范文本,明确租房需进行合同网签和备案登记,并增加了“住房出租须知”、“租赁住房使用须知”细则。公积金政策方面,海南、遂宁均提高租房提取限额,并根据家庭养育子女数量确定最高提取额度。
表:2023年3月地方出台的住房租赁市场指导与支持政策资料来源:中指研究院整理


2. 租赁住房筹集计划


3月8日,东莞召开2023年全市住房和城乡建设工作暨住建事业高质量发展大会。2022年东莞累计筹集公租房4.49万套、保障性租赁住房3.45万套、共有产权住房1.37万套;计划2023全年落实3万套保障性租赁住房。
表:东莞保租房筹集计划(万套/间)及完成情况数据来源:中指研究院整理


3月16日,海南省住建厅、发改委、财政厅三部门联合发布《关于下达2023年保障性租赁住房、公租房保障和城镇棚户区改造计划的通知》,2023年全省计划筹集保障性租赁住房3455套(间),其中,海口计划新筹集保障性租赁住房1200套(间),三亚计划新筹集保障性租赁住房1000套(间)。海口、三亚计划新筹集保障性租赁住房占比63.67%。


表:海南省2023年保租房筹集计划数据来源:中指研究院整理



市场运行


50城住宅平均租金指数


  • 50城整体租金:3月50城住宅平均租金环比上涨0.13%,同比下跌1.61%


2023年3月,住宅租赁市场延续传统旺季行情,重点城市整体租金水平保持上涨趋势。3月,全国50个城市住宅平均租金为36.8元/平方米/月,环比上涨0.13%,涨幅较上月收窄0.14个百分点;同比下跌1.61%,跌幅较上月扩大0.08个百分点。
图:2021年7月至2023年3月50城住宅平均租金及环比涨跌

数据来源:中指数据CREIS·租赁版(点击查看)

市场监测:https://www.cih-index.com/


  • 重点城市租金:50城中26个城市住宅平均租金环比上涨,数量较上月减少7个


2023年3月,住宅租赁行业整体延续传统旺季行情,但因就业形势复苏节奏不及预期,重点城市租金涨势略有缓和。2023年3月,50城中住宅平均租金环比上涨的城市个数为26个,较上月减少7个。具体来看,石家庄、天津等3个城市环比涨幅在0.5%以上;青岛、北京等6个城市环比涨幅在0.3%-0.5%之间;佛山、长沙等11个城市涨幅在0.1%-0.3%之间;东莞、泉州等6个城市涨幅在0.1%以内。3月,杭州、昆明住宅平均租金与上月持平。


2023年3月,50城中住宅平均租金环比下跌的城市个数为22个,较上月增加5个,但整体仍处近一年相对低位。具体来看,温州、郑州、北海环比跌幅在0.5%以上;南通、兰州等5个城市跌幅在0.3%-0.5%之间;厦门、绍兴等10个城市跌幅在0.1%(含)-0.3%之间;福州、惠州等4个城市跌幅在0.1%以内。
图:2023年3月50个城市住宅平均租金及环比涨跌

数据来源:中指数据CREIS·租赁版(点击查看)

市场监测:https://www.cih-index.com/



土地情报


1.重点城市年度宅地供应计划


3月,广州、重庆、天津、杭州等地发布2023年度建设用地供应计划,对比近两年的供地计划来看,重点城市宅地计划供应总量及结构均出现了一定调整。


多数城市2023年宅地计划供应规模较2022年有所缩减,仅广州供应量继续增长。从3月公布供地计划的重点城市近两年宅地计划供应量来看,仅广州宅地供应规模较2022年有所增长,总体拟供应901公顷,增幅达20%,这是广州市住宅用地供应量连续第五年保持增长。其余重点城市住宅用地拟供应规模则均有所缩减,其中重庆降幅最大,达48%,但宅地计划供应量仍超千万方,整体规模突出;杭州、天津、苏州、东莞宅地拟供应规模降幅在10%-30%之间;无锡、厦门降幅在10%以内。
表:重点城市2022与2023年度住宅用地及租赁用地计划供应规模(公顷)数据来源:各地自然资源局,中指研究院综合整理


重点城市租赁用地拟供应规模及占比普遍有所下降。对比重点城市近两年租赁住房用地拟供应规模及占宅地比重来看,多数城市均表现出明显的下降趋势。具体来看,重庆、杭州、天津、无锡、东莞2023年租赁住房拟供应量均较2022年下降五成以上,其中天津、东莞降幅约九成;而厦门在住宅用地总供应计划略有缩减的背景下,提升租赁用地供应规模至55公顷,推动租赁用地在宅地中的占比提升至22%,明显高于其他重点城市。广州、苏州延续之前租赁住房用地供应导向,其中苏州“保障性租赁住房、公租房等政策性住房用地应保尽保”;广州“宅地供应计划中单列租赁住房用地占比原则上不低于10%”,计划通过出让商品住宅用地配建、存量用地建设租赁住房,计划配建用地面积55.7公顷,建筑量135.5万平方米。


2.本月集中供地城市租赁用地成交情况


集中供地22城中,7城进行了宅地集中出让,长春宅地成交面积超100万平方米。2023年3月,在集中供地22城中,有7个城市进行了土地集中出让,累计成交55宗涉宅用地,总体规划建筑面积为566.7万平方米。其中,长春涉宅用地成交规模突出,规划建筑面积达121.2万平方米,南京、合肥成交面积在90万平方米左右,杭州、宁波、广州成交面积在70-75万平方米之间,深圳成交面积不足50万平方米。


3月集中供地城市共成交7宗涉租用地。3月,集中供地的7城中,共成交7宗涉租用地,其中深圳成交的5宗宅地均要求配建一定的租赁住房,且两宗在竞拍环节进入竞自持阶段,合计成交7.7万平方米;广州一宗地块中要求配建7.5万平方米的保租房用作人才公寓;杭州出让一宗宅地中要求配建不少于0.2万平方米的公租房,在其他地块中集中落实。
表:2023年3月集中供地22城涉宅用地成交信息

数据来源:中指数据CREIS·租赁版(点击查看)

市场监测:https://www.cih-index.com/



企业动态


1. 住房租赁市场融资新动向


3月,银行积极深入租赁住房领域金融服务,中国银行鄂州、天门等分行均发出本行首笔保租房贷款,金额均在5000万元以上,专项用于本地保租房项目建设;工商银行、国家开发银行、建设银行、农业银行、中国银行、交通银行等六家金融机构与北京保障房中心签署战略合作协议,每家意向性合作金额300亿元,支持北京保障性住房建设。


金融创新端,REITs方面,上海城投保租房REITs计划稳步推进,与国泰君安资管签署保租房公募REITs合作协议。私募基金方面,建行与天津合作设立住房租赁子基金,主要用于投资企业自持住宅和存量商办物业等存量资产,助力天津住房租赁市场高质量发展。
表:2023年3月住房租赁市场融资情况资料来源:中指研究院整理


2. 企业住房租赁业务拓展新动态


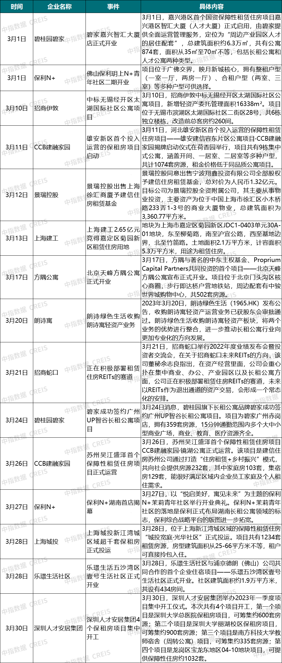
3月处行业传统旺季,多家长租公寓新店集中开业,如碧家嘉兴智汇大厦店、北京天峰方隅公寓、长沙保利N+茉莉青年社区、佛山乐璟五沙湾区壹号生活社区等;CCB建融家园也有重要标志项目投入运营,如河北雄安新区首个投入运营的保租房项目——雄安建信容东片区公寓项目·CCB建融家园,苏州吴江盛泽首个保租房项目CCB建融家园·镜湖公寓等;另外,上海城投计划发行保租房REITs的底层资产项目——城投宽庭·光华社区也于本月正式投运。与此同时,业务拓展方面也不断积极推进,上海建工竞得嘉定区一宗租赁住房用地;招商伊敦中标无锡经开区太湖国际社区公寓项目,碧桂园碧家成功签约广州UP智谷长租公寓项目;朗诗绿色生活收购朗诗寓轻资产板块,进一步推动长租公寓行业向更加专业化的方向发展;深圳人才安居集团4个保租房项目集中开工,合计房源近3000套。
表:2023年3月住房租赁开发运营企业动态资料来源:中指研究院整理

用微信扫一扫,分享至好友和朋友圈

热文排行

热门楼盘